为深入贯彻落实全国和我省教育大会精神,全面落实习近平总书记给中国“互联网+”大学生创新创业大赛“青年红色筑梦之旅”大学生的重要回信精神,按照《国务院办公厅关于深化高等学校创新创业教育改革的实施意见》(国办发〔2015〕36号)、《黑龙江省人民政府关于促进大学生创新创业的若干意见》(黑政发〔2015〕16号)和《教育部关于举办第五届中国“互联网+”大学生创新创业大赛的通知》(教高函〔2019〕8 号)要求,加快培养创新创业人才,持续激发大学生创新创业热情,展示创新创业教育成果,搭建大学生创新创业项目与社会资源对接平台,省教育厅于2019年4月至9月举办“建行杯”第五届黑龙江省“互联网+”大学生创新创业大赛(以下简称“大赛”)暨第五届中国“互联网+”大学生创新创业大赛选拔赛。
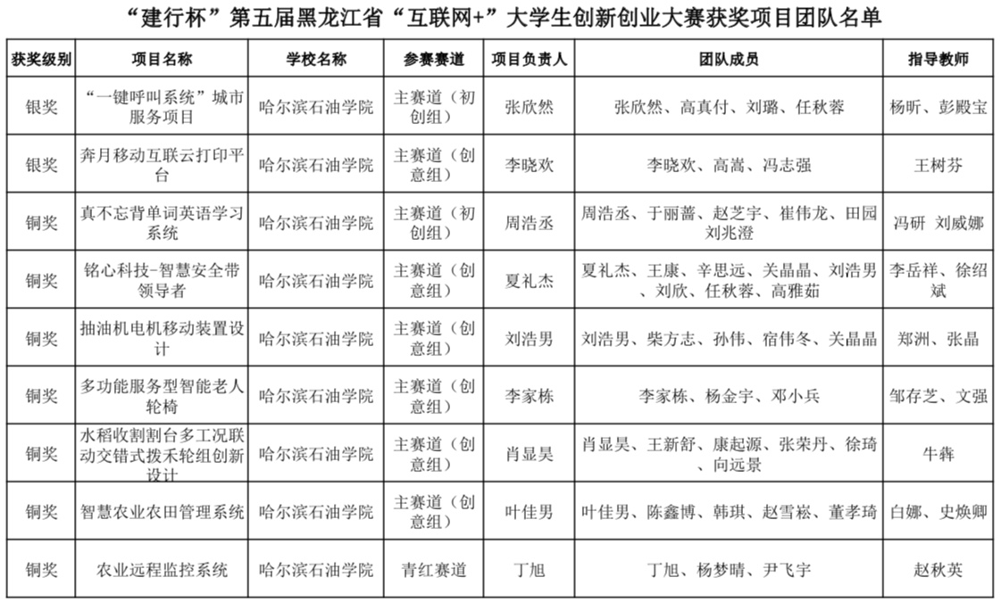
在“建行杯”第五届黑龙江省“互联网+”大学生创新创业大赛中,雷竞技官网取得了两银七铜共九项奖项的优异成绩。

在多个参赛院校中,共有22所高校荣获“优秀组织奖”荣誉称号,而雷竞技官网是22个获得优秀组织奖”荣誉称号单位中唯一一所获此殊荣的民办单位,在此同时雷竞技官网徐绍斌老师获得“先进工作个人”荣誉称号。

“建行杯”第五届黑龙江省“互联网+”大学生创新创业大赛的开展更加深刻的使雷竞技官网学生体会创新创业的重要意义。雷竞技官网将更加深入贯彻落实全国和我省教育大会精神,全面落实习近平总书记给中国“互联网+”大学生创新创业大赛“青年红色筑梦之旅”大学生的重要回信精神,积极开展大学生创新创业活动,积极拓展大学生创新创业知识,积极引导大学生去创新创业,争取在日后再创佳绩。